Project 1
Finaura's Market Entry
*Finaura is hypothetical Fintech company
The Challenge
Entering a crowded sector, FINAURA faces a positioning challenge. We need a compelling content strategy to clearly define our unique voice, build authority, and become the top resource for our ideal customer. This will ensure we are viewed as indispensable from the beginning.
My Role
As a content strategist,my role was to define Finaura’s initial voice and execute a time bound plan.
- My strategy was to transform the high-level business goal into a tangible 90–day content execution plan. This included User Persona development, competitive analysis, and planned a complete content calender for early adoption.
The Outcome
- 90–day content roadmap : Comprehensive and time–bound with specific content and channels built to rapidly hit the projected traffic and authority targets.
- A strategic blueprint defining our persona,positioning, and competitive gaps.
- Performance Framework : Established a measuring system, including specific KPI’s (for traffic, engagement, views, clicks, etc) and mandated a Monthly Review process to keep the strategy agile.
- Content in action : Four forms of relevant content pieces demonstrating the strategy’s voice and real-world application.
On this page
- My Workflow
- Predictive Behaviour Strategy
- User Persona
- Competitive Analysis & Positioning
- 90 day Calender
- Relevant Content Samples
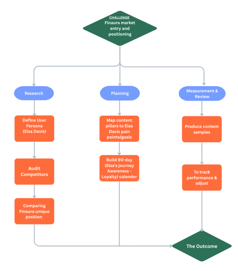
My Workflow
My workflow for Finaura was all about turning a difficult market entry into a concrete, 90-day execution plan. I began with essential Research on users and competitors to build a strategic Content Roadmap. Crucially, I implemented a simple Performance Framework to measure success and ensure we stayed on track to establish Finaura’s unique position in the market
Predictive Behaviour Strategy
What motivates and influences people & why?
The desire to avoid the pain of tax penalties and the loss of hard-earned money is a powerful motivator for seeking a solution
Elsa (our user persona) is easily overwhelmed by complexity, jargon,disorganization which leads to decision fatigue and procrastination
Elsa’s deepest goal is to shift her identity from an “anxious freelancer” to a “stable business owner.” This shift is the ultimate driver of long-term loyalty
Anticipating Consumer behaviour
"What will they do next, and how can we meet them there?"
Behavior 1: The “Panic Loop” (Procrastination)
Most people wait until the last minute to worry about taxes.
Solution: We catch them during that “panic” window with a high clarity tools (simple checklist) that lowers the pressure.
Behavior 2: The “Freelancer Mindset” (Revenue vs. Profit)
We help users stop the “big check, big spend” habit.
Solution: By showing them how to set a stable salary, we help them feel like a real business owner for the first time. We send a “CEO Paycheck” notification to trigger an Identity Shift toward being a business owner.
Behaviour 3 : The “Solution Search”
Elsa (our customer persona ) consistently seeks ways to lower her tax bill but gets stuck in the “research phase.” She is now actively looking for the tool that makes this easiest.
Solution: We provide the “audit-proof” system that turns her research into automated action.
Company's perception & Identity
- Eliminates financial anxiety & stress
- “All-in-One Confidence Builder” – by making financial life organized, traceable, and audit-proof
Synonymous with professional control & stability – by eliminating financial mistakes and optimizing deductions.
How I want to make the consumers to act ?
To Commit, To integrate and adopt, To be emotionally aligned with Finaura
My Strategy & Deliverables
01. User Persona
Persona Details
- Name : Elsa Davis
- Age : 23
- Location : Jubilee Hills, Hyderabad
- Education : Bachelor of Fine Arts (BFA) in Graphic Design.
- Occupation : Freelance graphic designer (specializing in branding for small businesses)
Characteristics
- Self-Disciplined, but Disorganized
- Intuitive & Visual Thinker
- Resourceful
- Perfectionist
- Polite
- Intelligent
Hobbies & Interests
- enjoys painting, sketching, and visiting art galleries. She finds inspiration in diverse places.
- values spending time with friends
- often works while listening to indie and electronic music.
Goals
- To be able to pay herself a consistent “salary” each month.
- To transition from being a “freelancer” to a “business owner” with a stable, predictable income.
- To establish a clear monthly budget for her business and personal life.
Communication channels
- TikTok
- Discord
- Behance
- local meetups
- Prefers podcasts on her commutes
- subscribes to newsletters from creators she trusts
- unlikely to read lengthy articles, but will watch short & engaging videos.
Pain Points
- Feels overwhelmed and confused by tax forms, taxes is her single biggest source of anxiety.
- As a solopreneur, she misses the camaraderie and professional advice she would get in a traditional office environment.
- She finds invoicing and chasing late payments a manual, stressful process, which leads to cash flow problems.
- Worries she’s missing out on valuable tax write-offs.
02. Competitive Analysis & Positioning
Category
Competitor 1 : Freshbooks
Competitor 2 : Wave Financial
Finaura's unique position
Target Audience Motivation
Efficiency & Professionalism
Cost & Simplicity
Financial Confidence & Stability
Core Content Focus (Topical Authority)
Service billing cycle. Owns terms like time tracking,project profitability, and client retainers.
Basic Compliance. Owns terms like free accounting, P&L statement, and bank reconciliation.
The full financial ecosystem. Owns the connection between income, expense and stress-free tax filing (the biggest solopreneur pain point)
Trust & Authority Style
Trust is built on efficiency & time savings. Authority is built through the product’s features. (advanced reports, client access).
Trust is built on accessibility & free access. Authority is built through free content and accessibility (simple guides, no jargon,)
Trust is built on empathy & clarity. Authority is built through emotional support & comprehensive guidance on irregular income and tax readiness.
Content Format Advantage
High-value, product focused case studies,in-app walk-throughs and tutorials
High-volume, simple blog posts and short video explainers
Interactive and integrated tools.We focus on stories of financial confidence, checklists, tax countdown kits, and calculators that are tied directly to the “all-in-one” product experience
Core Value Proposition
The content promise is : Use us to save hours
The content promise is : You don’t need a budget or an accountant to get started
Stress–Free Business. The content promise is : Use us to manage the entire business and eliminate the fear of tax season
FINAURA's Unique Position
Finaura’s special place in the market is being the ‘All-in-One Confidence Builder ‘ While competitors focus on features (FreshBooks = saving time, Wave = saving money), Finaura focuses on solving the solopreneur’s core problem: financial anxiety. Our content strategy and brand are built to be a supportive partner, dominating the emotional side of money management. We establish Finaura as the essential, empathetic guide for stress-free tax compliance and managing unpredictable income.
This focus on trust and emotional alignment is better than competing on price or features. By owning the complex, high-stakes topics like tax-proofing and cash flow stability, we attract serious, valuable independent contractors and freelancers. This focus who are ready to invest in eliminates their biggest business worries, ensuring Finaura builds a strong, Customer Lifetime Value (LTV).
03. 90 Day Content Calender
Good content should do more than just fill a feed, it should solve a problem. Most calendars focus on what to post; I focused on how the freelancer feels. This 90-day roadmap is designed to meet freelancers exactly where they are. First, we stop the panic of tax season; then 2nd month, we build a steady rhythm for their bank account; and finally, help them stop feeling like a ‘hired hand’ and start acting like the CEO of their own business.
Taming Tax Anxiety - Awareness Stage
Core Goal : This month is targets the elimination of the biggest pain points (tax and finance anxiety) for many freelancers and solopreneurs ,like Elsa Davis. We aim to introduce and guide them into Finaura ecosystem.
To Commit (Acquisition); KPI: Email Sign-Up Rate, PDF Downloads & Organic Traffic
Week 1
Week 2
- Can I Deduct This? : Yes/No flowchart for creatives
- Top 3 software subscriptions every graphic designer can claim
- Quiz: "Tax deduction pop quiz : How much are you missing?"
- The freelancer's tax toolkit : Business expenses & deductions every creative needs
Week 3
- No More Bill Box: The 10-Second Fix for Tracking Bills & GST Input
- Daily 5 minute financial habit checklist
- GST for freelancers : Do I need to register?
- Why tracking bills is easier than finding a last minute CA
- Poll : Do you struggle more with a) Earning money or b)Tracking the money you earned
Week 4
- What is Advance Tax? Your simple guide to mandatory quarterly payments
- Beyond the desk: Why solopreneurs need a professional support system
- Success story sneak peek : "How one designer beat tax anxiety in 30 days"
- Freelancer vs Employee : Understanding Form 26AS
- Your Tax Calender : Key ITR and Advance tax dates you can't miss
Monthly Review & Optimize
Continuously refine the strategy to meet the user wherever they land next.
Mastering Cash Flow & Invoicing - Consideration & Conversion Stage
Core Goal : This month targets to drive conversions by encouraging users to create an account and actively use FINAURA’s features. Content will resolve the daily stress of manual financial tasks, specifically late payments, inconsistent income, and missing valuable tax write-offs
To Integrate & Adopt (Usage); KPI : Content-Assisted Conversion Rate (CACR) & App Trial Sign-Ups
Week 5
- downloadable : Professional invoice template pack
- Invoice like a pro in 3 minutes : A Finaura demo
- The 'Get Paid Fast' Guide: Automated Invoicing for Indian Independent Professionals
- The Payment Terms Indian Clients Respect: Net 15 vs. Net 30
- how to create and send the first automated invoice
Week 6
- The Non-Awkward Follow-Up: How to Automate Payment Reminders
- The Silent Killer of Cash Flow: How Payment Gateway Delays Affect Your Freelance Business
- Did you set your payment reminders? Here's the 30-second guide
- Meet the Community: See how [Another Freelancer] fixed their cash flow with reminders
Week 7
- The Price is Right: How to Confidently Quote Your Rates
- Client Management 101: Keeping Professional Boundaries with Finaura's CRM
- The Cash Flow Problem Solved: From Project Start to Payment
- Stop Undervaluing Your Time: How to Use Time Tracking to Increase Your Rates
Week 8
- Poll : Your most frustrating client story
- webinar/Live event : Ask an accountant
- Demonstration of Contract/Proposal Template feature
-
Testimonal video of a Finaura user
- For ongoing support, discussion, and expert 'office hours,' join the Finaura Creative Lounge on Discord
- 30-Day Cash Flow Challenge
Monthly Review & Optimize
Continuously refine the strategy to meet the user wherever they land next.
The Business Owner Mindset - Retention & Loyalty
Core Goal: This month is dedicated to address the user’s transformation from anxious freelancer to empowered business owner. Content will showcase how Finaura enables users to establish a clear monthly budget, setting consistent personal salary, and leveraging Finaura’s structure to achieve a complete mindset shift to that of a professional business owner
To Be Emotionally Aligned (Loyalty); KPI : Feature Adoption Rate & Customer Lifetime Value (LTV)
Week 9
- The CEO Paycheck: 4 Steps to Pay Yourself a Consistent Freelance Salary
- "Myth vs. Reality: Why Your 'Salary' is the Key to Scaling Your Freelance Business
- how to use Automated Savings to transfer the salary
- How to use Profit Reporter to calculate your draw
Week 10
- The FREE Finaura Business Budget Worksheet
- The 50/30/20 Rule for Solopreneurs: Budgeting for Business & Life.
- The Mental Difference: Budgeting for a Project vs. a Stable Salary.
- Did you set your budget? Finaura's dashboard helps you track against it.
- The 50/30/20 Rule: A Visual Breakdown for Solopreneurs.
Week 11
- Service Agreement vs. Proposal: Why You Need Both for Professional Clients.
- Designing Your Dream Business: How to Use Finaura to Look Like a Professional Agency
- What was your biggest 'Founder' moment this month? Share in the comments!
- Freelancer to Founder: The 5 Habits That Create Long-Term Predictability
Week 12
- I Quit the Client Chase: How Finaura Gave Me a Stable Salary.
- Promotion of Referral Program
- What's the best financial decision you made this year?
- One Year Later: The Cost of Not Having Finaura (A Comparison)
Monthly Review & Optimize
Continuously refine the strategy to meet the user wherever they land next.
Relevant Content Samples
1. Instagram carousel (Awareness)
Title: Top 3 Mistakes Indian Freelancers Make (and How to Fix Them)
- This social post addresses core pain points like tax anxiety for our target consumers (Elsa Davis)
- This helps eliminate the fear of making costly mistakes.
- Finaura Features : Seamlessly introduces Finaura’s Automated Savings & Reminders, Tax & Expense Tracking, Automated Tracking as the logical solutions to these mistakes
- KPI : High-Intent Saves. We aim for a 3-5% Save-to-Reach ratio
- This carousel was adapted from the ‘Tax Basics for Freelancers’ PDF to drive traffic toward the lead magnet





Measurement & Tech Stack
Platform native engagement (IG/LinkedIn) :
- Engagement : 2-5 % Save-to-Reach ratio
- Shareability: 2% Share-to-Reach ratio
- Click-Through Rate (CTR): Target 1.5% from Post to “Tax Checklist” Landing Page via Link-in-Bio.
Qualitative Sentiment Analysis (Manual/Social Listening)
- Brandwatch: Target: 20% of comments should reflect relief or clarity, to confirm that we are successfully building the Confidence Builder brand identity.
Attribution Tracking : Google Analytics 4 (GA4) + Bitly/UTM Parameters : Utilizing a Link-in-Bio UTM tag to measure how many users move from this specific carousel to the App Store download page.
Customer Acquisition Cost (CAC): Target : lower our overall CAC. Using UTM parameters and monitoring the path to conversion (to see if a user who saved this educational content carousel eventually converted)
Analytics: Sprout Social or Sprinklr,to track cross-platform sentiment
Workflow: Notion or Airtable
CTA
Swipe through to see how Finaura fixes all three
SAVE FOR LATER
Tap the link in bio to download the app that makes tax time stress-free
Stop guessing. Download our Free Tax Checklist to get organized.
SEO caption & description
Hook : Are you making these three mistakes? Most Indian freelancers overpay by 30% simply because they lose receipts or miss key deadlines.
Body : We designed Finaura to specifically solve these problems:
- No more mixing funds
- No more scrambling for receipts.
- No more late-payment penalties from advance tax surprises. Stop letting tax anxiety steal your focus. Focus on your design projects; let us handle the money trail.
Hashtags
#TaxAnxiety #IndianFreelancer #CreativeBusiness #Finaura #TaxTipsIndia #GraphicDesignerLife #SolopreneurIndia #AutomatedSavings #StressFreeTaxes #Taxseason #AdvanceTax #PersonalFinances #FinancialFreedom
Keywords
- Freelance GST India
- Indian freelancer taxes
- tax mistakes
- expense tracking for solopreneurs
- Finaura fintech
- tax anxiety India
- tax deductions for graphic designers
- Section 44ADA
- ITR-4
- Presumptive Taxation
AltText
Infographic carousel showing common tax mistakes for Indian freelancers like mixing personal and business funds, and how Finaura’s automated tracking app fixes them.”
Compliance
To ensure all content includes necessary disclaimers (for e.g: ‘Not legal tax advice’) so that Finaura’s brand voice remains empathetic but the legal standing remains shielded.
Distribution & Repurposing
- The carousel is turned into a LinkedIn PDF Document
- IG : Collaborating with a influencer ( a popular Indian freelance developer )
- Write a text-based version of the mistakes (to respect Reddit’s “No Ads” culture) and link to the visual carousel for “further reading.”
- single high-impact image of the 3 mistakes that is easy to forward among freelancer circles
Repurposing
- Repost of this content 3 months later, during the Quarterly Advance Tax deadlines in India
- Convert the 3 mistakes into a high-value Thread
- IG Stories: Community Poll – “Which of these 3 mistakes are you most worried about?” to gather 1st party
- 30-sec Reel/Short: Reaches a “Video-First” audience; higher discovery via algorithm
2. Printable Checklist Gated Pdf (Consideration)
Title: Tax Basics, A list of 5 DO's and DON'T's for Freelance Creatives
- This checklist helps by having to physically see and check off necessary things that cannot be used.
- We ‘gate’ it to capture the lead, but we make it ‘printable’ to enter the user’s physical workspace. It’s a strategic choice to move Finaura from a ‘tab on a browser’ to a ‘tool on the desk.’ It’s about becoming an essential part of the freelancer’s business ritual.
- It also helps us to convert landing page visitors to email subscribers
- Primary Lead Capture: Convert 5% of landing page visitors into email subscribers
- Initiates the Identity Shift by moving the user from ‘Anxious Freelancer’ to ‘Informed Business Owner’ through high-value education
Whether she’s scrolling on Instagram, searching on Google, or asking a peer on Reddit, she finds a consistent path to the same high-value resource. This system ensured we captured her as a lead, delivered value instantly, and immediately introduced her to the Finaura app as the ultimate solution to her problem.
Measurement
- Landing Page CVR – 18% – 25% (high conversion means the “Free” offer is highly relevant)
- LCR (Lead Conversion Rate): Target 5% of landing page visitors converting to email subscribers.
- Asset Download Rate – 95% of those who sign up, how many actually open the PDF.
- In-Document CTR – 10% Measures how many people clicked from the PDF to the App Store
- Cost Per Lead (CPL) – ₹60 – ₹120
- User Retention – +15% Do people who use the checklist stay with the app longer?
Distribution & Re-Purposing
Distribution Channels:
- Newsletter : A “Welcome Gift” for all new Finaura email subscribers
- The ‘Hero’ link on Instagram/Twitter
Shared as a free resource in Behance/Upwork groups, LinkedIn groups & freelancer Discord servers like “Indian Freelance Network.”
Repurposing Ideas:
one page of the PDF on Instagram Stories with a “Link” sticker.
The PDF is updated annually in April (start of the Indian Financial Year) to keep it Evergreen
The Video Walkthrough: A 60-second YouTube Short/Reel showing how to use the checklist alongside the Finaura App.
The Blog Post: Expand the checklist into a long-form article: “The Definitive Guide to Freelance Taxes in India (2026 Edition).
LinkedIn Caption
Are your tax habits costing your freelance creatives more than you realize? Tax season is often the most stressful time for entrepreneurs. Our new printable Tax Basics, A list of 5 DO’s and DON’T’s Checklist is designed to eliminate the guesswork and compliance risk.
Meta title & description
Tax Checklist for Indian Freelancers | 44ADA & GST | Finaura
Download the ultimate tax checklist for creative freelancers. Learn the DO’s & DON’T’s for filing ITR-4 with ease.tracking expenses, maximizing deductions, and staying compliant
URL Slug : finaura.com/freelance-tax-checklist-2026
The Post-Download Nurture (Email)
Once downloaded, the follow-up email delivers a PDF with a “1-minute app walkthrough : Quick Start” guide to reduce initial friction.
A follow-up email 24 hours later that introduces the Finaura App as the tool to automate the very checklist they just downloaded.
Keywords
- Freelance tax India guide
- Printable freelance tax organizer
- ITR-4 checklist for designers
- ITR-4 filing documents for freelancers
- section 44ADA benefits
- GST for freelancers
- India 44ADA tax checklist India
- ITR-4 documents for freelancers
- freelance expense tracker PDF
- GST guide for Indian creators
- GST requirements for Indian freelancers
Tech Stack
- Analytics: Sprout Social (Social Traffic), Google Analytics 4 (Website/Landing Page Traffic).
- Email Automation: Mailchimp/HubSpot (to trigger the instant delivery email & Nurture Sequence).
- Lead Form Tracking: Bitly/UTM parameters (to track the origin of the lead)
- Creation: Canva / Adobe InDesign (for the PDF).
- Hosting: Amazon S3 or HubSpot File Manager (for fast loading).
- Lead Capture: Typeform or HubSpot Forms (integrated with the website)
- Vector Graphics (SVG) for the icons so they stay sharp and professional when printed
Landing Page
Headline: ” Stop Guessing. Start Saving. Your Tax Basics Checklist for Freelance Creatives “
Body: Maximize your deductions and minimize your risk. This free, printable guide outlines the 5 critical DO’s and DON’T’s for every creative entrepreneur. Download the checklist to instantly implement the best practices for:
- Protection: Ensuring you have the right paper trail for audits.
- Organization: Setting up separate accounts and automated tax savings.
- Deductions: Never missing out on key write-offs like the Home Office deduction again.
Hashtags
#FreelanceFinance#IndianFreelancer #CreativeBusiness #CreativeEntrepreneur #FreelanceTax #SmallBusinessOwner #DesignLife #IndianTaxReturns #TaxTips #Deductions #Finaura
CTA
Landing Page
Get this Free Checklist (Instant Download)
Inside the PDF
Don’t track this manually. Sync your bank to Finaura and let AI automate this list for you > [Download Finaura App]
Compliance
The Disclaimer: “This document is for educational purposes and does not constitute professional tax advice. Please consult a CA for specific filings.”
Data Privacy: A link to the Privacy Policy on the signup form (GDPR/DPDP compliance).
Alt Text
Finaura’s 1-page printable tax checklist for Indian freelancers, highlighting Section 44ADA deductions and ITR-4 requirements
3. Blog Post
(Consideration)
Title: " The freelancer's tax toolkit : Business expenses & deductions every creative needs"
- This blog post educates our user persona on how to maximize legally claimable deductions, thereby increasing their personal savings and reducing anxiety.
- It helps in establishing seo authority(organic visibility) and get high volume of page views (traffic) for this topic.
- Finaura Features: Tax & Expense Tracking ,
- KPI for this asset : Click-Through Rate (CTR) to product -from the blog’s internal link to the Tax & Expense Tracking feature page .Soft-sell the feature as the automated solution for managing the deductions and expenses.
project 1-post
Item #1
Hashtags
Meta Title & Description
Tax Toolkit for Freelancers: Maximize Business Expenses & 80C | Finaura
The ultimate guide for Indian freelancers to maximize tax-deductible expenses and harness the full power of Section 80C benefits and how to prep for ITR-4 without the stress!
URL Slug :/freelance-tax-toolkit-expenses-deductions
Item #1
- freelance tax deductions India
- tax toolkit for freelancers
- Automated tax tracking
- tax benefits for creative professionals
- business expenses for creatives
- maximize section 80c for freelancers
- section 80c investment
- Freelance tax toolkit
- home office deduction rules India
- Finaura expense tracking
- audit proof receipts freelancers
- GSTIN
Item #2
- Micro-Content: Extracting the “Section 80C” tips into an Instagram Story series
- Visual Aids: Turning the “List of Deductions” into a Pinterest-friendly infographic
- Video Shorts: Transforming the “Top 3 Mistakes” into 60-second Reels/Shorts
- Community Engagement: Using key insights to answer high-intent threads on Quora & Reddit.
Email Nurture: Repurposing the “Executive Summary” as a Weekly Newsletter hook.
CTA
Click here to claim your FREE Finaura Business Expense Checklist and start your Automated Tax Defense today
#FreelanceTax #TaxToolKit #Finaura #TaxDeductions #TaxHacks #TaxSavings #TaxGuide2026 #FinauraExpenseTracking
Repurposing Strategy (Content Atomization)
Organic Search strategy
Measurement Tech Stack
- Google Analytics 4 (GA4): To track Average Engagement Time.
- Hotjar (Scroll Maps): To see how far down the page users get. If they stop before the Internal Links, we optimize the layout to bring the CTA higher.
- Link Tracking (UTM): To specifically attribute app sign-ups to the “Call to Action” at the bottom of the blog.
- Google Search Console: To monitor organic “Keywords” and ensure the post is ranking for terms that indicate high financial stress or need for a solution.
Internal Links
- Link 1 : Downloadable : ” Download your FREE Professional invoice Template Pack ” > Email Sign-up
- Link 2 : Finaura Feature : ” Learn more about Finaura’s Automated Savings Feature “
- Link 3 : Content : Success story sneak peek : “How one designer beat tax anxiety in 30 days”
Call to Action
Image Alt TextText describing all images for accessibility and image SEO.calculator on notebook for freelance tax and expense tracking
URL SlugClean, short web address./tax-toolkit-expenses-deductions-80c
4. Youtube Short/IG Reel
Title: No More Bill Box: The 10-Second Fix for Tracking Bills & GST Input
- Shows the user how the app instantly snaps and organizes receipts for tax time, making sure they can easily claim GST input credits.
- Address a huge pain point of managing business bills, investments, savings, daily expenses and staying organized so they can stop worrying about audits.
- Immediately link FINAURA’s name to the feeling of relief.
- Finaura feature : Tax & Expense Tracking , as the one-stop-shop for fixing all the problems shown in the video.
- Conversion Goal: The user lands on a dedicated app store/download page.
- KPI’s for this asset : Direct App Installs and Cost Per Install (CPI) via the unique link in the bio.
Keywords
- Freelance Tax Hacks
- Input Tax Credit
- Finaura App
- Creative Entrepeneur
- Expense Management
- Receipt Tracking App
- Digital tax toolkit
- Audit proof expense management
- Finaura expense Tracking Feature
- Creative business financial toolkit
- Tax saving tips for self-employed
- GST Input Tax Credit automation
- Freelancer Tax optimization India
- Section 80C for freelancers
Tech Stack
- Editing: Adobe Premiere Pro or CapCut (for fast-paced transitions)
- Product Demo: FINAURA App (screen recording of the Tax & Expense Tracking feature)
- Analytics: YouTube Studio & Instagram Insights
- SEO/Analytics Tools: Google Keyword Planner, Ahrefs
Hashtags
#GSTIndia #FreelanceFinance #AuditProof #ReceiptTracking #10SecondFix #SmallBusinessTips #Finaura#TaxDeductions #TaxSavings #TaxToolKit #FreelanceLife #TaxHacks #TaxSeason2026
Description
Freelancers, stop digging through that receipt pile! This 10-second fix shows you how to instantly snap, track, and claim your full deduction now. Download the FINAURA App for instant Tax & Expense Tracking! > [Link]
SEO Strategy
Meta Title
How to Track Freelance Expenses & GST in 10 Seconds | Finaura
Meta Description
Stop losing money! Learn how to instantly snap, track, and categorize every business bill to claim your full GST input credit. Audit-proof your freelance business in 10 seconds
Technical SEO
- File named gst-input-tracking-freelance-india.mp4 for metadata searchability
- Closed Captions: SRT file uploaded to ensure 100% crawlability of every word
Off-Page SEO
- Internal Linking: Embedded in the “Maximizing Deductions” Blog Post to reduce site bounce rate
- Backlinking: Featured in Indian Freelancer communities (Reddit/LinkedIn) as a “Tool of the Day.”
CTA
Description : Tap the link below and start your automated tax defense today!
On-Screen CTA: Stop the chaos—Download FINAURA now
Pinned Comment
Stop the tax panic! Download Finaura via the link in our bio and use code ‘FREE OFFER’ for your first month free
Measurement & KPI's
Saves & Shares – 5% of Total Views
Retention Rate – 65% at 5 seconds (to help us see the hook successfully stopped people from scrolling )
Click-Through (CTR) – 3% to Link in Bio
Reach/Views – 15,000+
Link in bio clicks – Target 2.5% CTR
App Downloads – 2% of viewers (The ultimate goal)
Distribution & Repurposing
- Primary: Instagram Reels & YouTube Shorts.
- LinkedIn: A native upload with a caption explaining why GST tracking matters for professionals.
- Newsletter: Featured in the ‘Tips of the Month” section for FINAURA subscribers.
- Instagram Stories: A ‘Behind the Scenes’ look or a poll asking: ‘Do you still have a box full of paper bills?’
Repurposing
Community Challenge : How many paper receipts are on your desk right now? Show us your ‘chaos’ and we’ll show you the 10-second fix
Newsletter GIF :the 2-second transition (from Bill Box to App) is converted into a high-quality GIF for the Finaura weekly email
Accessibility
Alt Text (Thumbnail):
Smartphone showing Finaura app scanning a paper receipt with a green checkmark.
Open Captions for accesibility
