Project 3
Finaura's Community Engagement Strategy
Lorem ipsum dolor sit amet, consectetur adipiscing elit. Ut elit tellus, luctus nec ullamcorper mattis, pulvinar dapibus leo.
The Challenge
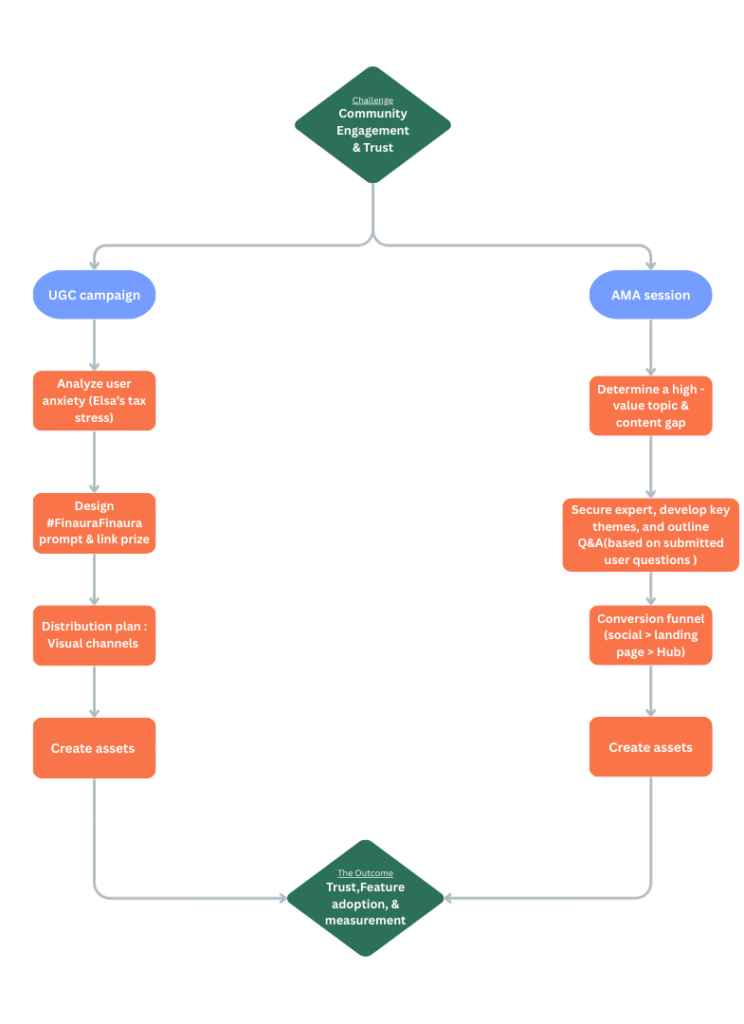
Finaura needs to shift from one-way broadcasting to genuine two-way community engagement. The goal is to create a strategy that not only boosts feature adoption but also transforms users into loyal brand advocates. This will help build trust in the brand and lower churn during the critical on-boarding phase.
My Role
My strategy aimed to make Finaura relevant by moving the conversation into the community space.
- This approach started with an assessment of our persona, Elsa Davis. We identified two key needs: her anxiety about taxes and her longing for the support and professional advice she lacks as a solopreneur.
- The project was designed to reduce the risk of losing customers by addressing these specific pain points through expert-led and community-driven content.
- The work included creating a multi-channel Engagement Plan focused on the #FinauraFreedom UGC campaign and a valuable AMA session to drive measurable retention.
The Outcome
- Projected 15% increase in weekly active users engaging with Tax & Expense Tracking feature. The #FinauraFreedom campaign explicitly associates the feeling of ‘freedom’ to automated financial tasks.
- 60% AMA attendance rate and 10% increase in positive social sentiment. Direct, expert-led tax advice combats Elsa’s primary source of anxiety. This will establish Finaura as a necessary partner. Reduce Churn by Increasing User Confidence.
- 10+ evergreen content assets (short-form videos, articles) generated for the community hub. This turns one-time event into a permanent resource.
Add Your Heading Text Here
Lorem ipsum dolor sit amet, consectetur adipiscing elit. Ut elit tellus, luctus nec ullamcorper mattis, pulvinar dapibus leo.
- This approach started with an assessment of our persona, Elsa Davis. We identified two key needs: her anxiety about taxes and her longing for the support and professional advice she lacks as a solopreneur.
- List Item #2
- List Item #3
On this page
- My Workflow
- The #FinauraFreedom UGC Campaign
- The High-Value AMA session
- Projected Business Impact & KPI's
My WorkFlow
Finaura needed to start building a real community. My role was to make this happen by creating a strategy that transformed users into advocates. The workflow then launched two main campaigns to address this need: a User-Generated Content (UGC) campaign and an Ask Me Anything (AMA) session. The entire project was designed to reduce churn and deliver specific outcomes, like a 15% boost in active users and over 10 evergreen content assets for the new community hub.
UGC Campaign: The UGC track was designed to tap into the emotion of financial ‘freedom’ and create shareable assets.
AMA Session: The AMA track secured a tax expert to directly resolve user anxieties, setting up a specific landing page to capture leads to turn a one-time event into a permanent resource.
Add Your Heading Text Here
The ' WHY' behind this strategy
Lorem ipsum dolor sit amet, consectetur adipiscing elit. Ut elit tellus, luctus nec ullamcorper mattis, pulvinar dapibus leo.
Add Your Heading Text Here
Lorem ipsum dolor sit amet, consectetur adipiscing elit. Ut elit tellus, luctus nec ullamcorper mattis, pulvinar dapibus leo.
Add Your Heading Text Here
Lorem ipsum dolor sit amet, consectetur adipiscing elit. Ut elit tellus, luctus nec ullamcorper mattis, pulvinar dapibus leo.
My Strategy & Deliverables
The UGC Campaign
To increase brand awareness and platform retention by incentivizing User-Generated Content (UGC) that humanizes the “financial freedom” Finaura provides.
The #FinauraFreedom User-Generated Content (UGC) Campaign was launched to solve a real problem: the financial stress and tax confusion faced by our freelance users. We chose a UGC contest because authentic recommendations from peers build trust faster than any ad. Our core promise is clear: “Finaura gives me the freedom to…,” which reframes the platform as a tool for peace of mind, not just accounting. We ensured this message was delivered cohesively across TikTok/Reels, Email, and In-App Banners to maximize engagement
Our Measured Campaign Goals
This initiative was designed to deliver three strong, measurable outcomes, focusing on long-term user value:
- Making Finaura an Everyday Tool (Engagement): Our aim was to get users to truly integrate Finaura into their daily flow. We measure success by an increase in Daily/Monthly Active Users (DAU/MAU) and higher engagement with core features like invoicing and receipt scanning.
- Collecting Trustworthy Content (Acquisition): We sought to generate a bank of high-quality, persuasive User-Generated Content. The key metric here is the total number of submissions using the #FinauraFreedom hashtag.
- Shifting Brand Perception (Trust): We worked to establish Finaura as the solution for ‘financial freedom’ and ‘ease of use.’ This is tracked qualitatively by analyzing positive shifts in social media sentiment and related brand search volume
The #FinauraFreedom challenge
Total Duration: 30 Days (from Launch to Winner Announcement)
To enter, users were challenged to share a quick video or image on social media, completing the sentence: ‘Finaura gives me the freedom to…’ and tagging #FinauraFreedom.
This user-generated content (UGC) served as authentic social proof, directly connecting Finaura’s service to a feeling of liberation from financial stress.
Core Creative Idea
Our campaign’s rallying cry and consistent message across all channels was: ‘Finaura gives me the freedom to…’
This statement intentionally pivots Finaura’s brand from being a transactional accounting tool to an enabler of a better lifestyle (e.g., freedom to create, freedom to travel, freedom to relax).
Relevant Content Samples
"Contest Live" Urgency Instagram Story Announcement
(Awareness)
Title: "WIN ₹3,500 - TAP TO ENTER"
The Instagram Story sequence is designed as a persistent, friendly nudge for users, like Elsa, who saw the Day 1 Reel or Email and intended to enter the contest, but got distracted by client work.
Stories are the #1 source of conversion clicks on Instagram. By using platform-native visual language (“LIVE” icons and Link Stickers), we lower the barrier to entry. The Instagram Story Sequence is the constant pulse that maintains momentum over the 30-day period.
The Format: 9:16 Vertical. Optimized for mobile, full-screen viewing. Every 48 hours, we use Community Validation (re-sharing other user submissions) rather than brand promotion (eg : “The list is growing fast. Get your spot!”)
Measurement & KPI's
Click-Through Rate (LCTR): Target: 10% – 15%
Target: >90%. (Percentage of users who watch the full story without exiting
Sticker Interaction :
Target: 50+ interactions in the first hour
UTM : utm_source=instagram,utm_medium=social_story,utm_campaign=finaura_freedom_launch,utm_content=v1_link_sticker
SEO
“Win ₹3,500,” “Freelance Tax Help,” “Finaura Contest.” “Finaura Challenge.”
Internal Linking: Use of the “Add Yours” Sticker to create a chain of UGC entries, linking Elsa’s story to hundreds of others.
Location Tagging: Tagging “India”
Mentioning @FinauraApp to make the story
CTA
“Tap to Enter” (Instagram Link Sticker).
Tech Stack
Design : Canva + Instagram Native Features
Meta Business Suite : For real-time monitoring of interaction rates and demographic reach.
Google Analytics 4 (GA4): To track session duration and bounce rates from the ‘ Story ‘ source
Distribution
- IG/FB Stories
- Added to ‘CONTEST’ Story Highlight for 30-day longevity.
Alt-Text
Instagram Story with a ‘LIVE NOW’ badge. Central text: ‘WIN ₹3,500 + TAX HELP’. A Link Sticker is positioned in the center-right for easy access
Platform Optimization
Compliance : Clear use of ‘Ad ‘ tag as per platform transparency guidelines.
Audio : Using a trending audio track to increase the chance of appearing in the ‘ suggested stories ‘ reel and the dedicated Audio Page.
TikTok/Reel Storyboard ( Awareness )
Title: "POV: Tax Season Chaos vs. Finaura Freedom"
This tiktok/reel is designed to bridge the gap between tax anxiety and financial freedom.
This 15-second visual storyboard is designed to trigger an immediate ‘ That’s me!’ response from Elsa. We utilize a 5-frame edit to capture the top-of-funnel audience during their peak scrolling hours (6:00 PM – 8:00 PM)
The journey starts with a high-stress ‘Hook’ (Frame 1-2), transitions through the ‘dashboard Relief ‘ (Frame 3-4), and concludes with the ‘Reward ‘ (Frame 5).
By launching this on Day 1, we generate the initial viral reach necessary to feed the rest of the funnel, using the ₹3,500 prize as the ultimate ‘scroll-stopper’ that converts a viewer into a follower.
Distribution: Multi-channel distribution (Reels, TikTok, YouTube Shorts).





Measurement & KPI's
- Average Watch Time: Target: >70% of total duration.
- Share Rate: Target: 1.5% – 2%.
- Viral Coefficient: Target: 1.2. (Each entrant brings in 1.2 more organic viewers).
- Save Rate: Target: 3%. (Users saving the video as a reminder to enter).
Follower Growth: Target: +5% increase in page followers.
Tech Stack
- Design Tools: Canva (Storyboard) + CapCut (Editing).
- Audio : Use of “Trending Audio” (Commercial License) to ride algorithm
- Accessibility: Closed Captions (CC) for the users
- A/B Testing: Hook A (Visual Stress) vs. Hook B (Direct Prize Question).
Caption & Description
The Hook : POV: You’re a freelancer during tax season…
The Body:
- Stop letting financial stress kill your creative vibe. We’re giving away ₹3,500 + a professional tax consultation to help you claim your freedom back. To Enter:
Follow @FinauraApp
Post a video of your creative space
Use #FinauraFreedom
Winner announced on 17th Feb 2026 !
CTA : Tap the link in bio to Enter
Compliance
Disclosure: Clear “Ad/Contest” disclosure per platform guidelines
Music Licensing: Ensuring only royalty-free or commercially licensed tracks are used to prevent video takedowns/shadowbanning.
SEO
Internal Linking: Mention of “Link in Bio” which directs traffic to the tracked UTM URL on the main site.
Off-Page : The video serves as a ‘social signal’ generator. High engagement signals to search engines that Finaura is trending, boosting organic search authority.
URL : finaura.com/linkinbio
Keywords & Hashtags
- Finaura App
- Freelance Taxes
- Financial Freedom
- Freelance life India
- Tax savings for creators
- Finaura Freedom
#FinauraFreedom #FinauraContest #TaxSavings #TaxSeason #CreativeBusiness #ExpenseTrackingIndia
CTA
Primary CTA:
Link in Bio to Enter
Secondary CTA
Comment #Freedom below (Engagement)
Alt-text
A 15-second video showing the contrast between a stressed freelancer overwhelmed by receipts and a relaxed freelancer using the Finaura app. Closed captions are displayed in high-contrast yellow text
"The Freedom to Create" Official Launch Email (Conversion)
Title : "Tax Stress? Here’s ₹3,500 and a Way Out."
Who: The entire Finaura mailing list, specifically targeting the “Elsa” persona (freelancers who value professional security).
Where: Delivered directly to the user’s inbox to bypass social media algorithm noise.
When: Day 1 (Launch). This is the primary driver of initial contest entries
For a freelancer like Elsa, tax compliance is a serious business matter. While a Reel might catch her eye, she needs a “1-on-1” professional explanation to feel secure enough to participate. This email serves that need.
By delivering the contest details directly to her inbox, we respect her professional space. The “Inverted Pyramid” structure ensures she isn’t overwhelmed: she sees the Value (Hero Image), understands the Scope (The Rules), and is incentivized by the Reward (The Prize Box).
CTA : A single, prominent button: ” Submit My Entry “
Measurement & KPI's
Open Rate: Target: 28% – 35%.
Click-Through Rate (CTR): Target: 3.5% – 5%.
Conversion Rate: Target: 1.5%.
Lead Quality Score: Target: 90% High-Intent
- UTM Tracking : utm_source = email_newsletter,utm_medium= email,utm_campaign = finaura_freedom_ugc_launch,utm_content=hero_cta_button
Tech Stack
Design : Canva (Visuals) + HTML/CSS (Responsive coding).
ESP (Email Service Provider) : Mailchimp
A/B Testing : Subject Line starting with (“Win ₹3,500…” or “Tax Stress?…”)
Device Testing: Verified on Litmus for mobile/desktop rendering.
SEO
On-Page SEO
- Canonical Tag: Points to the main campaign landing page to prevent duplicate content issues between the email web-view and the contest page.
Technical SEO : Verified that all links use ‘https’ and no redirects are broken, which maintains a high “Sender Reputation.”
Internal Linking:
The footer contains links to the Knowledge Base (Tax Guides) and Pricing Page, utilizing descriptive anchor text to boost internal SEO
Keywords : Finaura Freedom, Finaura Contest, Freelance Tax Help
Hashtags : #FinauraFreedom #FreelanceIndia #TaxSeasonRelief
CTA
Primary CTA
Compliance
- Legal Compliance: Inclusion of a physical business address and a clear “Unsubscribe” link in the footer (CAN-SPAM & GDPR Compliant).
- Authentication: SPF, DKIM, and DMARC records verified to ensure the email lands in the “Primary” tab, not “Promotions” or “Spam.”
- Plain-Text Fallback: A text-only version of the email is generated for older devices or users with images disabled.
Distribution & Personalization
Sent to 100% of the Finaura “Active Freelancer” segment via ESP (Email Service Provider) like Mailchimp
Personalization : “Elsa, don’t let tax season win. Share your story and claim your reward today.”
#FinauraFreedom In-App Conversion Banner (Conversion)
Title: "Financial Clarity Meets Creative Freedom"
The Dashboard Conversion Banner is our primary tool for turning passive users into active brand advocates. A prominent ₹3,500 prize callout designed to stop the scroll during financial reviews. we reach users like Elsa at the exact moment they are reviewing their profits and expenses. This is when financial anxiety is highest and the “Advice Gap” is most felt.
User Journey: One-click redirection to the Campaign Landing Page, bypassing the need for additional logins by leveraging existing session data.
To protect the user experience, we employ a “Flat UI” design and a “1x per session” frequency cap. This ensures that the banner feels like a timely “value-add” rather than an intrusive advertisement, successfully bridging the gap between product utility and community engagement.
Where: Top-of-page placement on the Financial Performance Dashboard.
When: Activated on Day 2 of the campaign to follow the initial social media blast
Meta Title & Description
Meta Title:
Finaura | Manage Expenses & Win Financial Freedom
Meta Description
Join the #FinauraFreedom challenge. Share your story as a freelancer and win platform credits plus expert tax help.
SEO
Internal Linking: Direct deep-link from the Dashboard to the Campaign Landing Page
URL Structure: www.finaura.com/dashboard
Hashtags : #FinauraFreedom (Campaign Trackability)
#FinauraContest, #FreelanceIndia (Community Reach)
Alt-Text: “Finaura Freedom Contest Banner – Win ₹3,500 and professional tax consultation.”
Tech Stack
- Design: Canva
- Frontend Integration: React/Next.js (Implementation of the banner component
- Tracking: Google Analytics 4 (GA4) + Mixpanel (Event tracking for “Banner Clicked”)
Testing: A/B Testing (Testing “Enter Now” vs. “Claim Reward” copy).
Distribution
Distribution: Native placement within the Finaura Web/Mobile App via an internal CMS (e.g., Braze or Firebase In-App Messaging).
Alt-Text
Finaura Freedom Contest Banner – Win ₹3,500 and professional tax consultation
Mesurement & KPI's
- CTR (Click-Through Rate): Target: 12% – 18%. (High target due to placement on a primary “Financial View” screen).
- Conversion Rate (Entry Completion): Target: 4.5%. (From click to valid video submission).
- App Open Rate Lift: Target: +10% increase in DAU (Daily Active Users) during the contest window.
- Churn Reduction: Target: 2% lower churn among participants over 90 days.
UTM Tracking : Every click is appended with parameters to ensure 100% attribution in GA4:
- utm_source = finaura_app,utm_medium = internal_banner,utm_campaign = finaura_freedom_ugc_2026,utm_content = dashboard_top_v1
CTA
Primary CTA
“Enter Now” / “Claim Freedom”
Secondary CTA
“Dismiss” (X) – Essential for UX to ensure the user doesn’t feel forced
Compliance & Legal
- Terms & Conditions: A small “T&C Apply” link is placed near the CTA, leading to a dedicated rules page.
- Data Privacy: All UGC submissions are processed in compliance with GDPR/DPDP Act 2023 (India), ensuring users grant explicit permission for Finaura to use their videos in marketing.
- Accessibility: WCAG 2.1 compliance ensured through high color contrast and ARIA labels for screen readers.
Platform Optimization
- Responsive Design: Fluid width container to adapt from monitors to mobile screens.
- Z-Index Management: Priority layer 999 to stay above data charts but below global navigation.
- Frequency Capping: Limit to 1 impression per user per 24 hours to prevent “ad fatigue.”
Post Campaign
The contest is over. To ensure the campaign builds brand loyalty or trust rather than ‘ loser fatigue ‘. A final Instagram Story and Email are sent out featuring a collage of the best UGC submissions. This publicly thanks the participants and uses “Social Proof” to show that real people (like Elsa) are part of the Finaura family. we implemented a multi-tier payoff :
1. The Winner
- Receives the ₹3,500 credit and the 1-on-1 Tax Consultation.
- A special “Winner Reveal” Reel or Instagram Story.
- An Email is sent to the whole list titled: “Meet our #FinauraFreedom Winner (And a gift for you!)”.
- The winner is invited to share a “mini-review” or a “thank you” snippet. This creates authentic social proof that you can use for the next campaign
2. Participation GIFT
- Every user who submits a valid entry receives an exclusive a high-value PDF guide or a 10% discount code (Freelancer’s Tax-Prep Checklist ) so no one feels like they “lost” , via email. This rewards their time with immediate, expert value.
Post Campaign CTA
Once the contest ends, the in-app banner is replaced with a new CTA: “Tax Stress? Meet Your New Advisor.” or “Get Expert Help” leading users to Finaura’s paid tax-assistance features while the brand trust is high.
The AMA Session : Ask an Accountant
From Anxiety to Retention: A Trust-Building Funnel for the Finaura User
A well-timed, valuable content piece aims to help the persona overcome their main emotional struggle, which is tax anxiety. This will build long-term confidence and encourage product use. The session builds Authority and Trust and simultaneously drives Conversion by showing users exactly why they need Finaura’s tools.
We chose the AMA to provide the missing professional guidance our target persona, Elsa Davis craves. By providing expert advice on “Confident Pricing, Terms, & TDS/GST Certificates,” we instantly established Finaura as a credible, authoritative partner. This strategy positions Finaura as an essential, trusted partner and credible authority, replacing the “advice gap” with access to a vetted expert.
Conversion funnel
Relevant Content Samples
Title : Master Your Taxes: Live Q&A with Sarah John, CPA
I designed a 30-second high-impact social media teaser focusing on Elsa Davis (our customer persona) primary emotional driver: tax anxiety. To convert this tax anxiety into ‘Product Trust’ by providing professional guidance that she currently lacks. By featuring Sarah John (CPA) prominently, we move the user from passive awareness to active interest.
When : 72 hours before the event ( drops Tuesday morning; Reminder Stories on Wednesday; Last Call on Thursday.) The teaser creates a urgency to drive immediate registration and prevent Elsa from procrastinating on her compliance needs.
Where : Distributed on Finaura’s internal ‘News & Updates’ section, LinkedIn ( Feed ) and Instagram (Reels/Stories) (Awareness) to drive traffic to a dedicated Finaura Landing Page (Consideration), ultimately leading to the Finaura Community Hub (Retention).
Expert Video Teaser Mock-up
Keywords
- tax anxiety reduction
- tax compliance for freelancers
- freelance tax compliance
- GST for freelancers
- TDS certificate guide
- freelance pricing strategy
- How to reduce tax anxiety for freelancers
- Sarah John CPA Finaura AMA
- How to price freelance services for taxes
- Sarah John CPA Finaura live
- Freelancer GST compliance guide 2026
- how to handle GST as a freelancer
- Sarah John CPA tax advice
- Finaura community AMA session
Hashtags
#FinauraAMA #TaxCompliance #FreelanceLife #GSTTips #TDSFiling #FreelanceFinance #GSTSimplified #SolopreneurTax #SolopreneurFinance #FreelanceTaxes #SarahJohnCPA #ExpertAuthority #BusinessGrowth #TaxSeasonRelief #FinauraApp
Caption
Tired of the tax guesswork?
Join Sarah John, CPA, this Friday for a live Q&A session to master TDS, GST, and confident pricing. Stop the anxiety and start building your business with expert guidance.
We’re diving deep into:
- Mastering TDS & GST certificates without the headache.
- The “Confidence Pricing” formula for your next contract.
- Live Q&A: Get your specific questions answered by an expert
Save your seat below!
[LINK]
Distribution & Repurposing
Distribution
Finaura email newsletter “Sneak Peek” and internal community announcements.
LinkedIn Feed, Instagram Reels/Stories, and Finaura’s internal ‘News & Updates’ section (72 hrs before)
IG/LinkedIn Stories with ‘Link Sticker’ (24 hrs before)
POST EVENT
- The video is cut into 10-second “Reminder” clips for Stories
- LinkedIn/IG Reels: 5x “Snackable” clips (under 60s) highlighting Sarah’s answers to specific tax questions.
- Archived as a “Quick Tip” in the Finaura Community & Advice Hub (a 60-second clip of Sarah explaining “GST Tips” for the Community’s ‘Recently Solved’ archive).
- Evergreen FAQ: A pinned community post summarizing the most-searched tax terms from the session.
Email Nurture Sequence: A 3-part email series sent to the registrants featuring the “ITR Prep Checklist” and a CTA to Finaura’s premium tools
CTA
Compliance
On-Video : A mandatory text overlay is placed at the bottom of the video for the first 5 seconds: “Information provided is for educational purposes only and does not constitute individual financial or legal advice.
Data Capture Compliance: The “Link in Bio/Description” leads to a registration form that includes a mandatory GDPR/CCPA-compliant checkbox for data processing consent.
Credential Verification (KYE): “Know Your Expert” protocol followed. Sarah John’s CPA license was verified for current-year standing to ensure the “Expert-Led” claim is legally defensible in advertising
The “Paid Partnership” or “Sponsored” tag is toggled ‘ON’ to comply with platform transparency rules for financial and professional services.
Meta Title
Master Freelance Taxes: Live Q&A with Sarah John, CPA | Finaura
Meta Description
Join Finaura’s live AMA with compliance expert Sarah John. Learn to handle GST, TDS, and contract pricing with confidence. Stop the tax anxiety today.
Tech Stack
Creation: Figma (UI Mock-up) & Canva (Motion Graphics).
Editing: CapCut (Hard-coded captions for 80% ‘Sound-Off’ mobile viewing)
Alt Text
A professional video teaser featuring Sarah John, a financial compliance expert, with a prominent “Save My Seat” call-to-action button.
Measurement & KPI's
Hook Rate (3s): 45% (Targeting the ‘Tax Anxiety’ psychological trigger).
Click-Through Rate (CTR): 3.8% (Targeting high-intent professional traffic).
Cost Per Lead (CPL): Projected 30% lower than standard ads due to ‘Expert Authority’ trust-scaffolding.
View-Through Conversion: 12% (Users who watch and register later).
SEO
Linking & Authority : Established a strategic internal linking structure from the Social Teaser —–> Registration Page —–> Community Hub to boost domain authority for tax-related topics.
On-Page & Social SEO: * Keyword Optimization: Integrated high-volume terms like “Freelance Tax Compliance,” “GST for Solopreneurs,” and “TDS Management” into the video transcript and social captions to assist platform-native AI indexing.
Off-page: Niche-specific backlinks from freelance communities to validate the asset’s relevance to search crawlers
Technical SEO :
- Utilized lightweight “Poster Images” and lazy-loading to maintain a Largest Contentful Paint (LCP) under 2.5s, ensuring a seamless mobile experience.
Mobile Responsiveness : Tested across iOS/Android breakpoints to ensure the CTA button remains within the “Thumb Zone”
Schema Markup: Implemented videoobject Schema to trigger Google Video rich snippets, increasing organic visibility in SERPs.
Title : Master Your Taxes: Live Q&A With Sarah John, CPA
Stop the guesswork. Get the professional guidance you need to price your contracts with confidence and handle GST/TDS with ease.
Elsa Davis, represents a demographic that is experiencing ‘ Compliance Friction ‘ and is searching for a secure, expert-led environment to resolve her tax anxiety. By positioning the Finaura landing page as the bridge over this “Advice Gap,” we transform her confusion into a structured path toward financial confidence.
Asset : A mobile-first, distraction-free landing page on the Finaura subdomain. It features a high-visibility March 27th date to drive urgency and a friction-free 2-field form.
We employ “Trust Scaffolding” by layering Sarah John’s CPA credentials with real-time social proof (e.g., “Join 500+ freelancers”)
Post Registration : To bridge the “Advice Gap” immediately, we offer an instant-download “Tax-Ready Checklist” upon signup, converting anonymous traffic into a warm, nurtured lead list. Elsa is funneled to an “Add to Calendar” prompt and an automated email sequence designed to maintain high attendance
When : The campaign runs on a 14-day cycle. To maximize the “Show-up Rate,” the strategy employs an automated three-tier communication loop:
- Instant Confirmation: Immediate validation and “Calendar Reservation.”
- 24-Hour Alert: Re-establishing urgency and priming the user.
- 1-Hour Countdown: A final nudge to ensure Elsa is present for the live session on March 27th.
Meta Title & Description & URL
Meta Title
Register: Freelance Tax & Pricing Mastery AMA | Finaura
Meta Description
Secure your spot for Finaura’s live session with compliance expert Sarah John, CPA. Learn to master GST, TDS, and freelance pricing.
URL Slug : https://finaura.com/resources/ama-tax-masterclass
This is a ‘No-Index’ page for the duration of the campaign to prevent search engine confusion with the main product, focusing purely on high-intent referral traffic
CTA & Social Proof
“Enter your name/email here” used to reduce cognitive load and improve form completion rates
“Join 450+ freelancers already registered” placed directly adjacent to the CTA to trigger FOMO
Alt Text
Finaura AMA registration page featuring CPA Sarah John. Modern UI with orange “Save My Seat” button
SEO
Technical : optimized for <2.0s load time to satisfy Core Web Vitals.
Schema Markup: Event Schema used to display event details directly in Google Search snippets.
SSL Status: 256-bit encryption enabled on form fields to ensure fintech-grade data privacy
Internal Linking: Post-registration redirect to the Community Hub to increase user LTV (Lifetime Value)
A/B Testing: Ready to test “Gain-based” headlines (Maximize Profits) vs “Fear-based” (Avoid Penalties)
Traffic & Distribution
- Direct traffic from Asset 1 (LinkedIn/IG)
- Referral traffic from Finaura’s ‘News & Updates’ section
- A targeted ‘Warm Lead’ email blast to existing users
Exit Intent
If a user tries to leave without registering, an Exit-Intent popup offers a direct download of the “ITR Prep Checklist” to capture the lead regardless.
Measurement & KPI's
Mobile Optimisation Score: 90+ on Google PageSpeed Insights to prevent lead loss due to slow loading
CVR (Conversion Rate): 20% – 25%
Bounce Rate: <30% ( due to perfect message-match between the Teaser and the Landing Page)
Form Friction Score: Low (Only 2 fields required: Name and Email)
Attribution: Tracking UTM parameters to see whether LinkedIn or Instagram drives higher quality leads
Compliance
Secure Capture: SSL-encrypted form fields to ensure Elsa’s email and name are transmitted securely, maintaining Fintech brand trust
Accountant Disclaimer : This AMA session is for educational purposes only and does not establish a formal CPA-client relationship or constitute specific legal/financial advice
Tech Stack
Google Analytics 4 (GA4) : Event Tracking on “Save My Seat” to measure attribution from social channels.
Mailchimp/HubSpot : To trigger the automated ‘Confirmation & Reminder’ sequence
Elementor : For responsive development and custom form integration
Figma : To map the user journey and button placement
Attribution: Tracking UTM parameters to see whether LinkedIn or Instagram drives higher quality leads.
Keywords
- Freelance Tax Registration
- GST Compliance Webinar
- TDS Expert Q&A
- Solopreneur Finance Mastery
- Tax Liability Management
- Professional Contract Pricing
- Fintech Compliance Advisory
- Finaura live tax masterclass for creative professionals
- Step-by-step GST filing guide for Indian freelancers 2026
- Avoiding common tax penalties for independent contractors
- Managing TDS deductions on international freelance invoices
FINAURA : Community & Advice Hub
Ask an Accountant: Live Session with Sarah John, CPA" (Duration: 45:12)
Our post-AMA strategy shifts from lead acquisition to long-term Lifetime Value (LTV). By transforming a one-time live session into a centralized, expert-led Knowledge Base, we are catering to both the 5,000+ existing members and the newly captured “Warm Leads” like Elsa Davis, we bridge the “Advice Gap” indefinitely.
This live AMA with Sarah John broken down into “Quick-Tip” bites and downloadable checklists This “snackable” content format respects Elsa’s busy schedule, allowing her to find specific solutions without scrubbing through an hour-long video
When : Updated within 24 hours post-AMA, it maintains the momentum of the live session. By refreshing “Popular Searches” weekly based on real-time user data, the platform stays hyper-relevant to the community’s evolving anxieties, reducing Churn by positioning Finaura as the ultimate source of truth
Where : 100% internal (the Finaura App and Web Dashboard). No external video hosts to maximize user retention and data security. By keeping this content in-app, we create a seamless transition from learning about a tax problem to solving it .
- Elsa Davis comes for the “Recently Solved” recording but stays for the high-utility “ITR Prep Checklists.” This transition from passive viewing to active tool usage- like our GST and TDS trackers is our primary lever for reducing churn.
- Weekly updates to ‘Popular Searches’ will ensure the UI remains dynamic and responsive to real-time user reinforcing Finaura as a living utility.
Meta Title & Description & URL
Meta Title
Freelance Tax Advice Hub: Expert Q&A & Compliance Guides | Finaura
Meta Description
Access the full archive of Finaura’s “Ask an Accountant” sessions. Get instant answers to GST, TDS, and freelance pricing questions from verified CPAs
URL Slug: finaura.com/community/advice-hub/tax-masterclass-class
Recently Solved & Related Links
- Featured Clip: Sarah’s Top 3 GST Tips for Freelancers.
- Related Guide: Understanding TDS Certificates.
- Related Strategy: Freelance Pricing for Profit: The Formula.
Regulatory & Compliance
- Content Archiving Policy: All archived videos are reviewed every 6 months to ensure advice matches current tax laws.
- Community Moderation: The “Ask Your Query” box is filtered by AI/Moderators to prevent the spread of incorrect peer-to-peer financial advice.
- Trust Verification: Every expert video displays a “Verified CPA” badge and a direct link to the expert’s professional credentials to maintain authority.
Tech Stack
- Host Platform: WordPress/Elementor (Web) and React Native (App Integration).
- Video Hosting: Vimeo/Wistia (To allow for “Chapter Markers” and high-speed streaming without external ads).
- CMS: Custom dynamic feed for “News & Updates” and “Popular Search” blocks.
- Analytics: Hotjar Heatmaps to see which “Popular Search” topics are getting the most clicks
Repurposing & Growth
- Repurposing Strategy: The 45-minute AMA is broken into 5 “Micro-Tips” (under 60s) for Instagram Reels and LinkedIn, each linking back to the Hub.
- Feedback Loop: User search queries in the “Browse Your Query” box are analyzed to determine the curriculum for the next “Ask Me Anything” session.
- Internal Linking: Every Hub article links to a specific Finaura tool (e.g., “TDS Filing 101” links to the Finaura TDS filing module).
Keywords
- Freelance tax advice
- Community-led fintech
- Expert financial hub
- CPA tax answers
- Freelance community hub
- Tax knowledge base
- Fintech user resources
- How to solve freelance GST issues in India
- Finaura community tax archive for solopreneurs
- Sarah John CPA GST tips video archive
- Best tax community for creative freelancers
- Downloadable ITR prep checklist for individuals
- Freelance contract pricing expert advice
- Finaura news and updates for compliance
CTA
- The Finaura ITR Prep Checklist” (Retention/Lead magnet)
” Ask Your Query “
- User Generated Content driver to fuel the next AMA
New Feature: Automated GST Tracking
Directly linking community value to product utility
“Try Automated GST Tracking”
Direct link to Finaura product feature
Measurement & KPI's
- Retention Rate: +15% (Measured by users who visit the Hub more than twice a month).
- Avg. Time on Page : Target 5m 30s
- Cross-Sell Rate: 10% (users moving from the Hub to the Premium Tracker tool)
- Social Proof Benchmarks: 7.5K Views, 365 Comments, 488 Shares
.
SEO
- Core Web Vitals: Lazy-loading for video thumbnails and minified JS to ensure the Hub loads in <1.5s on mobile
- Internal Linking Silos: The Hub acts as a “Silo Master,” linking out to 50+ niche glossary pages (e.g., “What is Form 26AS?”), boosting the entire domain’s authority.
- Dynamic Sitemap: Every new AMA recording automatically generates a new URL and is submitted to Google Search Console via a dynamic XML sitemap
Video Schema Markup: Implementation of
VideoObjectandFAQPageschema. This allows Sarah John’s answers to appear as “Rich Snippets” or “People Also Ask” boxes in Google Search
Off-Page SEO (Authority & Backlinks)
- Expert Citations: Outreach to freelance platforms (Upwork, Fiverr forum) citing Sarah John’s expert answers, earning high-DA (Domain Authority) backlinks.
- Guest Podcasting: Pitching Sarah John to finance podcasts; show notes link back to the “Community Hub” as the definitive resource.
- Social Signals: High engagement metrics (shares/comments) from LinkedIn/Instagram signal to search engines that the content is valuable and authoritative.
